Work > UX Design > U-Case (SaaS) > Visits Case Study

U-Case Visits Module - Case Study

The Visits Module is used for the following main purposes:

  • Case Officer:

    • To add contacts as Visitors for a Case - Adding Social, Legal and Official visitors related to a case, View visit history for each visitor and case, add Visitor Bans or restrictions.

    • To schedule a visit - Add, modify or cancel a visit, Conflict checking with the Case’s calendar

  • Visits Officer:

    • To look at upcoming visitors for the day

    • To track movements of visits (of the case from the cell to the Visits Hall) and of the visitor from reception to the Visits Hall

    • To track approval of visitors for a case, including police verification process done by an external organisation

  • Other module dependancies:

    • To flag on a case’s dashboard on a visits widget if they have an upcoming visit or if they haven’t had a visit in a while to create a notification or an alert for the Case Officer

  • Settings:

    • Configure locations for visits by mapping with the live location, configure any external service providers as needed for official visitors (eg, law firms, maintenance companies, healthcare workers)

Understanding existing process from the client

Fulfilling requirements needed us to understand existing processes from Norway (Kriminalomsorgen - their National Correctional Service) which included multiple discovery workshops along with subject matter experts.

Multiple flows created at these workshops (example below) which was followed by mapping how this module would appear on the system.

Creating an information architecture map to understand the user journey on the system

  • Workshops / whiteboarding

  • Collaboration with multiple stakeholders

  • Prioritization using decision matrix (different releases)

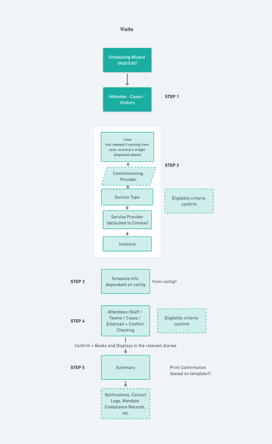
Scheduling a Visit - User Journey

  • Understanding requirements for each step

  • Information gathering within the system

  • Using existing process flow from Scheduling module for Visit scheduling

  • How it works in Norway prison systems

  • Integrating legacy system back-end config

Hi-Fidelity Mocks

Mocks for the process of Scheduling a Visit (this was preceded by Lo-fi wireframes on Balsamiq)

Prototyping

Challenges Faced (and Resolved)

  • Technical Viability with existing APIs - resolved at the initial workshopping stage

  • Updating from legacy C++ systems and stakeholder expectations - Resolved through good and frequent communication, presenting work at different stages